Workbook-Settings
Users may access the Workbook Settings dialog from the Settings menu.

Figure 1: Workbook Settings Dialog
This dialog allows the user to set certain global variables such as the projection and air density lapse rates:
Enable True North - this is a global on/off switch for using true north instead of grid north. Ideally, most of the time, these too should be closely aligned and you can see the difference between true north and grid north using the Info cursor under the heading North adjustment. It should never be more than about 1.5 degrees unless you are working in a different UTM zone to the natural default one.
Default turbulence intensity - this is the default value of TI which can be used when TI data is missing.
Number of hours in a year - can be a value between 8760 (the number of hours in a non leap year) and 8784 (the number of hours in a leap year). The default of 8766 is a rough average of hours in a year. This number gets used to convert between annual probabilities and annual energy yields.
Time zone (GMT +/-) - this is used to calculate shadow flicker. It should be the offset for standard time and not daylight saving.
Default Met Mast Sectors - this is the default number of sectors for met masts in this workbook. This gets initialised from a similar setting in preferences but this value is the one which is actually used when loading time-series met data into this workbook.
Compute sun reference point as average of turbine positions - this value changes with the average turbine position which can be fine for most purposes but can lead to the shadow flicker results changing slightly when site layers are enabled or disabled. This is the default option as it requires no user input.
User specified sun reference point - this is an alternative from the setting above which can be used to give more consistent results independent of which site layers are currently enabled. The only downside of this option is that it does require the user to input coordinates or to press the Click Map button and then click the map to choose the new workbook center.
Openwind uses a meter grid and so can only support meter-based projections internally. When importing geographic data (i.e. with coordinates in degrees of latitude and longitude), these coordinates need to be converted to the current workbook projection. During conversion, the original geographic coordinates are replaced with the equivalent coordinates in the current workbook projection.
Openwind now has support for all meter-based projections including various state-planes, OSGB, Albers, Lambert and so on. Openwind will do datum transformations with varying results depending on the accuracy of the datum grids used.
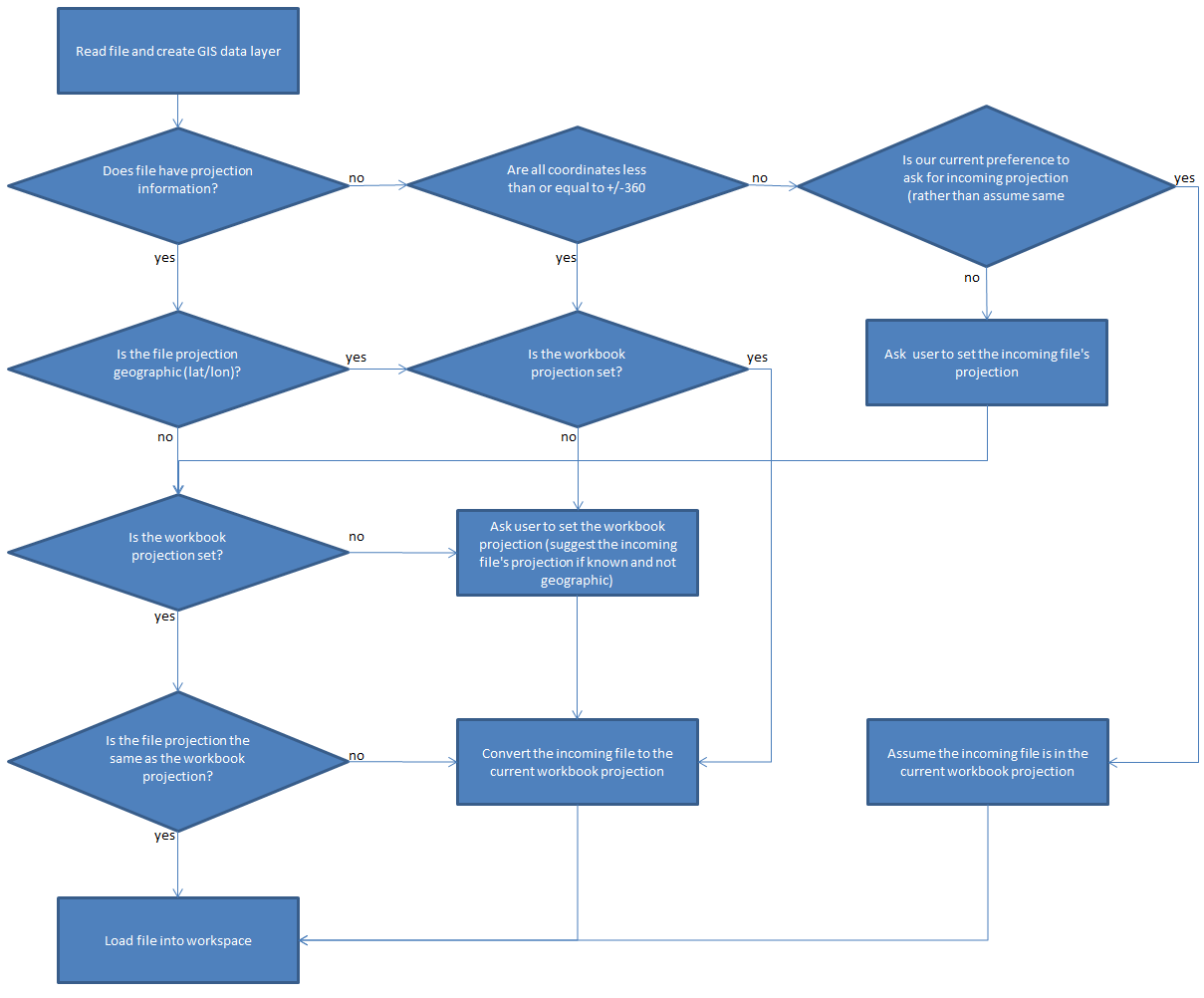
When you first start a new workbook, the workbook projection is undefined. You can setup the projection and datum at this point in which case it is set for the workbook. In general, the workbook projection will be set when you load your first GIS layer. The logic for this is somewhat involved and so rather than explain it in words; we have provided the process flowchart in figure 13 below.

Figure 13: Process when loading a GIS layer
The flowchart ignores datum differences and datum transformations which are only partially supported at present. In general, it is assumed that all layers are using the same mapping datum unless it is specified in the projection information that comes with a file. In that case the user is offered the possibility of converting from the input datum to the workbook datum. However, this is a complex process and tends to rely on having access to grids of correction data. We have supplied the commonly available grids for North America (in the folder “DatumGrids” referred to in Preferences) but the user may need to source their own in order to carry out accurate datum transformations in other parts of the world. We consider support for datum transformations to be a work in progress so if you have feedback or helpful suggestions we would love to hear from you.
In the global values dialog, there is the ability to define a projection in terms of the parameters used. However, we expect users will prefer to load up a projection definition from a PRJ file that may have come with a different GIS layer but contains the information required to define the required projection.
The air temperature lapse rate is provided as an alternative to the air density lapse rate. The temperature lapse rate tends to be slightly more constant with increasing altitude and so is provided here for convenience.
The default turbulence intensity value is used to initialize the turbulence intensity for a Met Mast Layer. However, turbulence intensity (TI) data should be calculated and entered for every Met Mast Layer for every wind speed and direction. The easiest way to do this is to bring in time series met data in CSV format and get Openwind to process the time series into tables.
Detrend Turbulence Intensity For Use in Suitability and Loads - determines whether or not Openwind makes a detrended copy of the input turbulence intensity data in each met mast. Changing this value will trigger Openwind’s detrending of all the time-series TI data in the workbook as well as replacing all the met mast tables.
The number of hours in a year is used to scale the energy capture to one year. Frequency table-based energy capture is probabilistic, and the total probability needs to be scaled to a number of hours.
The time-zone is used in calculating shadow flicker as well as scheduling turbines relative to sunset or sunrise. This needs to be set correctly in order for Openwind to know where the sun is at any time. It should be the base time-zone and not take account of daylight saving. This notes the time zone relative to GMT, e.g., New York would be -5 and Paris would be +1.
Default Met Mast Sectors - this value is used when loading in meteorological mast time-series data and is the number of sectors that the met data is automatically binned into by default for this workbook.
Compute sun reference point as average of turbine positions / User specified sun reference point - this option is provided in order for users to be able to prevent the sun vectors, sunset and sunrise times from being recalculated when turbines move. The default is to use the average turbine location.
Openwind uses EPSG codes to define the internal workbook projection. Clicking on the EPSG box will invoke the EPSG selection dialog.
The save and load buttons allow the information in this dialog to be saved to or loaded from XML settings.
EPSG Dialog

Figure 2: EPSG search and selection dialog
You can use the left text box search for EPSG codes by name or number or a mixture of both and candidates will show up in the list view below. If you are only interested in UTM zones then you can use the right-hand text box to search by zone number along with S for South (e.g. “22” is interpreted as 22 North whereas “22S” is interpreted as 22 South).
The workbook button will initialise this dialog with the current workbook projection.